研究论文
2019新型冠状病毒的开放阅读框3a基因可抑制结直肠癌的发生发展
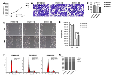
这项研究通过构建过表达载体、转染细胞、进行多种实验及分析,探究新冠病毒开放阅读框3a(ORF3a)基因在结直肠癌(CRC)发生发展中的作用。
ORF3a对细胞和肿瘤的影响:研究发现,ORF3a成功转染SW480细胞且定位于细胞质,能抑制该细胞的增殖、侵袭和迁移,诱导细胞凋亡,并将细胞周期阻滞在G1期。在体内实验中,高表达ORF3a可使肿瘤体积、重量等指标降低,抑制肿瘤生长,促进癌细胞死亡。
研究意义与展望:该研究首次证实新冠病毒ORF3a对CRC有抑制作用,为理解病毒影响CRC的机制提供了新视角,也为CRC治疗提供了新方向。不过,ORF3a 抑制CRC的分子机制尚未完全明确,还需通过多细胞系、动物模型及临床研究进一步验证,以完善相关理论并推动临床应用。


